【疫情重点省,疫情重点地区有哪些省】
重点疫区都有哪些省份
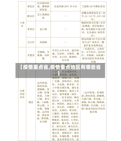
例如 ,疫情初期湖北省全省因疫情严重被整体列为重点疫区;同时,全国范围内有27个市因确诊病例数突破100例被纳入该范畴,具体包括浙江省温州市、台州市 、杭州市、宁波市 ,河南省信阳市、驻马店市,安徽省合肥市 、阜阳市,江西省南昌市等 。这些城市因疫情传播风险较高 ,需采取更严格的防控措施。

湖北省作为重点疫区:作为疫情的发源地,湖北省尤其是武汉市在疫情期间面临着极大的挑战。随着疫情的扩散,湖北省其他地区也受到了严重影响 ,因此整个省份被视为重点疫区 。 广东、黑龙江等省份的疫情情况:广东等地由于人口流动大、密度高,疫情传播速度快,一度成为重要的防控区域。

传统的重点疫区广东 、广西、贵州、重庆 、山东、云南和海南,近年发病率都有较大幅度的下降。而传统的低发区 ,如东北三省的黑龙江、吉林和辽宁,西部的新疆、西藏 、青海,最近3年或3年以上一直连续保持发病率为0 ,已有条件在中国第一批摘掉狂犬病疫区的帽子 。

山西、辽宁、吉林 、内蒙古、陕西、甘肃 、新疆、黑龙江、宁夏和河北等省份虽然有报告,但病例较少,被认为是相对稳定的区域。 广西 、广东、贵州、湖南和四川等省份的狂犬病死亡人数比较多 ,占全国报告病例的大部分。
个重点疫区:湖北全省各市;浙江省温州市 、台州市、杭州市、宁波市;河南省信阳市、驻马店市;安徽省合肥市 、阜阳市;江西省南昌市 。动物疫病流行国家/地区是指病毒或病菌所能传播的国家或地区。疫病流行区的范围大小受传播方式和环境条件的限制。动物疫病是指动物传染病、寄生虫病。
河南属于什么疫区
〖壹〗、河南被归类为基孔肯雅热防控的Ⅱ类地区 。分类依据:根据《基孔肯雅热防控技术指南(2025年版)》的分类标准,我国31个省(自治区 、直辖市)及新疆生产建设兵团被划分为不同的流行风险地区。这一分类是基于媒介伊蚊的活跃程度、既往病例报告情况以及聚集性疫情的发生风险等因素综合评估得出的。
〖贰〗、河南属于Ⅱ类疫区,为中风险区域 。根据《基孔肯雅热防控技术指南(2025年版)》 ,全国按风险高低针对蚊媒传染病将地区分为四类,其中Ⅰ类为高风险(如广东 、云南等6省),Ⅱ类为中风险(含河南在内11省) ,Ⅲ类为低风险(如北京、陕西等8省),Ⅳ类为无风险(如黑龙江、新疆等7地区)。
〖叁〗 、例如,疫情初期湖北省全省因疫情严重被整体列为重点疫区;同时,全国范围内有27个市因确诊病例数突破100例被纳入该范畴 ,具体包括浙江省温州市、台州市、杭州市 、宁波市,河南省信阳市、驻马店市,安徽省合肥市、阜阳市 ,江西省南昌市等。这些城市因疫情传播风险较高,需采取更严格的防控措施 。
全国疫情控制比较好的省
是浙江!近3年来,疫情在神州大地是此起彼伏 ,一些地方还经历了几波疫情。为什么浙江省经济发达、人口流动量大,但疫情防控做得好?其实,就杭州而言 ,人流量是非常大。每周末的火车东站 、西湖边基本是人山人海 。可就是这样人流量大的地点,疫情防控依然有效。
西藏:R0值为0.99,是唯一一个R0低于1的省份 ,表明疫情在该地区传播速度较慢,可能逐渐消散。湖北:R0值为39,相对较低 。这可能是由于医疗资源有限,导致确诊人数偏低 ,而非实际传播能力较弱。
疫情得到有效控制,成为安全地区:通过严格排查、及时确诊、公开信息 、严厉管控等措施,温州的疫情得到了有效控制。近来温州无一人死亡 ,且通过管控措施减少了病毒传播风险,使得温州成为近来以至于未来全国最安全的城市之一。
武汉疫情快速上升态势已得到控制,湖北除武汉外局部暴发态势也已控制 ,湖北以外省份疫情形势积极向好 。官方信息来源与发布背景国家卫生健康委新闻发言人米锋在国务院联防联控机制新闻发布会上明确表示,武汉疫情快速上升态势已被控制。此次发布会于3月2日举行,旨在总结前期防控成效并部署下一阶段工作重点。
省外出院率超95% ,武汉新增治愈数大幅下降,湖北治愈率超70%,全国重症人数下降 ,清零延期且好转势头放缓,意大利疫情严峻 。以下是详细信息:省外出院情况:省外出院率今日超过95%,表明非湖北地区的疫情控制取得显著成效,患者康复速度加快。
尽管浙江疫情尚未抬头 ,但同日,浙江启动重大突发公共卫生事件一级响应机制,是全国最早启动一级响应的省份。兵马未动粮草先行 。浙江财政厅紧急筹集 73亿专项资金 ,用于疫情防控、采购物资和医疗救治,让患者和一线医护人员没有后顾之忧。

每经9点丨国家卫健委:昨日新增本土确诊病例57例,其中陕西53例
〖壹〗、月21日0—24时,31个省(自治区 、直辖市)和新疆生产建设兵团报告新增确诊病例77例 ,其中本土病例57例,具体分布如下:陕西:共53例,其中西安市52例、咸阳市1例。广东:2例 ,均在东莞市 。天津:1例,在西青区。广西:1例,在防城港市。此次新增本土确诊病例中 ,陕西地区占绝大多数,尤其是西安市成为疫情重点区域 。
〖贰〗、月6日0 - 24时,新增报告本土确诊病例57例(均在西安市),其中隔离管控发现45例 、封控区筛查发现7例、重点人群筛查发现5例;治愈出院39例。 自2021年12月9日以来 ,全省累计报告本土确诊病例1940例(西安市1913例、咸阳市13例 、延安市13例、渭南市1例),其中出院116例、在院1824例。
〖叁〗、月9日0时至15时,北京新增本土新冠肺炎病毒感染者57例 ,其中隔离观察人员53例 、社会面筛查人员4例,并强调加强城乡结合部等地防疫管理。 以下是详细情况:新增感染者情况社会面筛查人员:共4例 。感染者797:现住朝阳区管庄乡管庄西里22号楼,诊断为无症状感染者。
中国那几省疫情严重
上海疫情受到全国高度关注且被认为“严重 ” ,主要与疫情传播规模与防控难度、城市地位与影响、防控过程中的个别问题引发舆论关注 、全国支援下的压力与期待等多方面因素有关。
黑龙江省、江苏省、山东省 、河南省 。根据全国疫情防控中心显示,湖北省是最严重的,其次就数黑龙江省了 ,全国各地都不要黑龙江身份的打工者。都怕被传染,年后外出的打工者有百分八十五的人都被劝返回黑龙江省了。
江苏省是近来全国疫情最为严重的省份之一 。根据最新的中高风险区域名单,江苏省拥有2个高风险地区和50个中风险地区。8月1日 ,江苏新增40例本土确诊病例,其中11例为轻型,29例为普通型。同时,新增2例本土无症状感染者 ,以及3例境外输入确诊病例 。
答案是:广东、上海、山西 、重庆、浙江等省份近来疫情相比较严重。随着新冠病毒的传播能力的增强,其它省份形势也比较严峻。
疫情最严重的三个省是湖北省、广东省和河南省 。湖北省是疫情爆发的中心地带,尤其是武汉市。这里最初出现了大量病例 ,并迅速成为全国乃至全球关注的焦点。湖北省的疫情严重程度与武汉市的华南海鲜市场有关,这里被认为是病毒传播的源头之一。随后,湖北省及武汉市采取了严格的封城措施 ,以遏制病毒的传播 。
发表评论